(原标题:2025年中国玉米深加工行业区域格局分析:聚焦区域特色与资源优势【组图】)

图片来源于网络,如有侵权,请联系删除
行业主要上市公司:中粮科技(000930);西王食品(000639);梅花生物(600873);新和成(002001);保龄宝(002286);金龙鱼(300999)等
本文核心数据:玉米收购价;开工率等
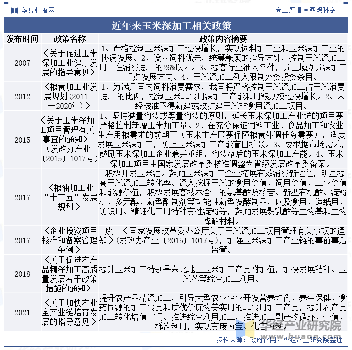
——中国玉米深加工区域政策规划:聚焦延长产业链、提升附加值与绿色化发展
“十四五”期间,中国各省市玉米深加工行业发展目标聚焦区域特色与资源优势,整体目标是延长产业链条、提升附加值,实现绿色化和高质量发展。东北地区如黑龙江、吉林等地着力打造全国玉米精深加工基地,突出燃料乙醇、氨基酸等高端产品;华北和华东地区如河北、山东、安徽则注重产业集群建设和技术融合;中部地区如河南、湖北侧重粮食加工转型升级;西北地区如陕西、新疆则以发展绿色循环经济和副产物综合利用为核心,推动全产业链协同发展。
——中国玉米产量区域分布情况:主要集中在东北和华北地区
中国玉米产量区域分布呈现出明显的区域性特点,主要集中在东北地区和华北地区,其中黑龙江、吉林和内蒙古是产量最高的三个省份,2023年合计占据全国玉米总产量的接近40%的比例,展现出其在玉米种植上的资源和气候优势。山东、河南、辽宁等华北地区的产量紧随其后,也占据重要地位。而其他地区如四川、云南、新疆等西部省份产量相对较少,多为满足本地需求,南方省份如广东、福建和浙江则因土地资源和气候限制,玉米产量极低,呈现出区域间显著的分布差异。
注:上述数据为2023年数据。
——中国玉米深加工主要地区玉米收购价:山东价格较高,吉林和黑龙江价格较低
2020年至2025年,中国玉米深加工主要地区玉米收购价情况来看,山东价格长期处于全国高位,2025年1月初为2027.14元/吨,但较2024年初的高峰已有明显回落。吉林和黑龙江作为主产区,价格相对较低,分别为1910元/吨和1892.50元/吨,降幅显著,反映供应充足与需求放缓的影响;辽宁价格稳定在中等水平,2025年1月为1940元/吨。总体来看,2024年初玉米价格达到高峰后逐步回落,反映了市场需求减少、库存调整及物流成本变化的综合影响。
——中国玉米深加工主要地区开工率:因地区差异和市场因素呈现波动变化趋势
从2020年至2025年,中国玉米淀粉主要生产地区的开工率呈现出显著的地区差异和波动趋势。吉林省作为玉米主产区,开工率起伏较大,但在疫情后期逐步恢复;山东省因下游需求较强,整体开工率维持在较高水平,表现相对稳定;河南省开工率相对较低,波动明显,受区域性需求和产业链不完善影响较大;黑龙江省的开工率逐年提升,显示出行业逐步优化和生产效率的改善。总体来看,各地区开工率的波动反映了疫情、原料成本、市场需求以及政策因素对行业的综合影响。
玉米酒精主要地区的开工率来看,吉林开工率波动较大,经历了2021-2023年的低迷后,于2024年下半年逐步回升,至2025年1月达到49.20%;山东表现相对稳定,开工率维持在50%左右,波动幅度较小但缺乏增长;河南开工率整体较高且波动剧烈,最高超过70%,最低接近50%,反映了其对市场需求和原料供应的高敏感性;内蒙古开工率在2020年初达到88%的高点后逐步下降,在2022年跌至30%-40%,随后于2023年起缓慢回升至52.73%。
更多本行业研究分析详见前瞻产业研究院《中国玉米深加工行业市场调研分析与投资战略规划报告》
