步入2025年,债券市场悄然转向,固收资产配置面临挑战。在复杂周期中,投资者亟需新的视角与策略,识变应变。

图片来源于网络,如有侵权,请联系删除
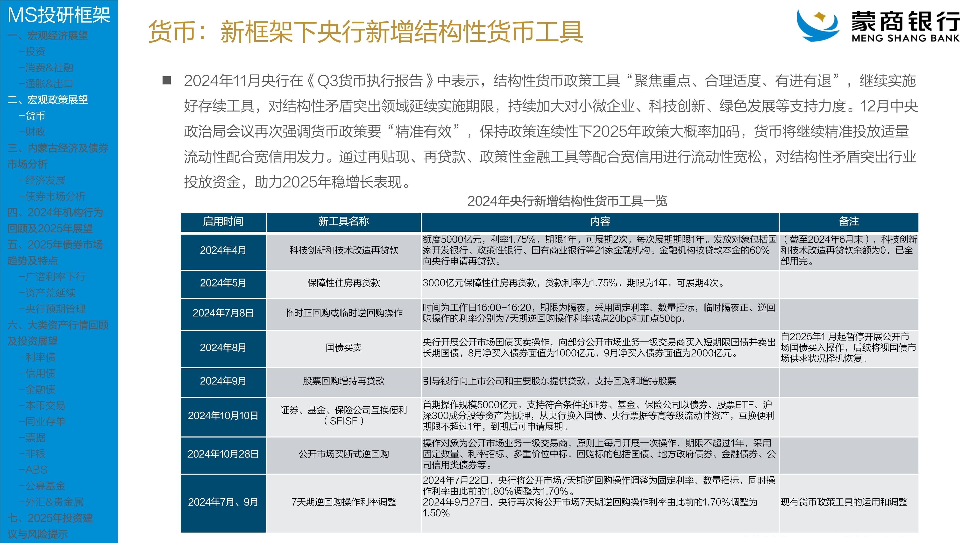
近日,中欧基金在上海举办2025年二季度固定收益投资策略会。期间,中欧基金固收投资总监陈凯杨携旗下各策略负责人重磅亮相。同时,本场策略会特邀中金公司研究部国际组及固收组负责人、固收首席分析师陈健恒做主旨发言。与会嘉宾围绕利率、短债、转债、信用四大板块,深入探讨资产配置逻辑与操作路径,力图在不确定中锚定确定性,在周期转换中抢占先机。

图片来源于网络,如有侵权,请联系删除
中欧基金固收投委会委员、固收投资部总监陈凯杨在开场致辞中表示,当前,中国债券市场利率和基本面、货币政策、风险偏好的关系相较之前更为复杂,投资范式发生了深刻变革。参考海外经验,他认为,当前利率环境下,久期交易、配置海外和多元资产或能作为应对之策。

图片来源于网络,如有侵权,请联系删除
作为特邀嘉宾出席的中金公司研究部国际组及固收组负责人、固收首席分析师陈健恒分析称,过去两年美股在全球大类资产中跑赢,原因是美国经济在财政扩张中有韧性以及人工智能革命支撑股市。今年在特朗普贸易政策引发更多经济和金融不确定性的情况下,美股回调,资金重新流入欧亚股市和黄金、债券等防御型资产进行再平衡。
随着近年美国双赤字加剧、利息负担激增,特朗普政府采取了增加关税、削减财政开支等措施,旨在降低赤字并引导美国国债利率下行来缓解财政压力。在此化债的目标下,美债利率将震荡下行。就国内市场而言,在政策发力下,货币市场利率或将迎来进一步的补降,收益率曲线会牛市变陡。基于此,陈健恒判断,今年国内债券市场的回报表现可能会超出市场预期。
利率:债券资产胜率较高,中期具备较好配置价值
利率策略成为债市投资人关注的核心方向之一。在“利率策略”专题,中欧基金固定投资部利率组和指数组负责人雷志强围绕基本面走势与利率节奏,系统剖析了市场演化逻辑与策略应对路径。
雷志强表示,今年一季度国内经济运行平稳,实现良好开局,经济和金融数据超市场中性预期,经济韧性的贡献主要来自于去年“924”新政之后地产边际改善、年初以来的财政靠前发力、以及抢出口效应带来的制造业链条强劲支撑。进入二季度,上述支撑因素面临边际弱化,市场对于后续总量宽松政策的预期快速升温,未来市场利率可能走低。
回顾一季度,国内债券市场以资金价格波动为定价主线。年初以来,在基本面、宏观预期层面和资本市场平稳上涨等条件具备的基础上,央行逐步收紧货币市场流动性,调控前期过热的债券市场交易情绪,市场对于降准降息的强预期快速修正,市场利率呈现明显调整;而随着利率曲线逐步回归监管合意区间,资金价格逐步回落,并向政策利率靠拢,债市情绪快速修复,利率在接近前低附近逐步转向博弈,二级交易充分交换筹码。雷志强认为,一季度的债券利率上行和下行均由短端向长端传导,具备明确的资金面传导逻辑,从3月中旬债市品种的情绪修复节奏来看,也符合历史经验。
从策略来看,当前中短端利率定价受资金价格约束,长端市场情绪明显修复但尚未现过热迹象,当前仍处于情绪修复与动能积蓄期,经历年初以来的市场波动后,投资者情绪相对谨慎,若二季度落地总量货币政策,存款挂牌利率或将下调,预计利率交投情绪将会明显释放。
雷志强认为,在当前利率环境下,“哑铃型”组合兼具弹性与灵活性,在窄幅区间波动市场环境下,投资策略应更加关注市场短期情绪变化、技术指标与偏左侧布局。中期来看,债券资产具有较好的配置价值。
短债:攻守兼顾,灵活应对市场波动
在市场波动频繁、利率曲线反复拉扯的背景下,短债产品如何在稳健的基础上实现进攻性配置?在“短债策略”专题,中欧基金固收投资部现金及短债组负责人黄海峰围绕短债策略的操作逻辑与实践应对,分享了他对市场走势与组合构建的深度思考。
黄海峰指出,年初以来,债市一波三折,呈现明显的阶段性特征。年初,长端利率率先下探后横盘,市场对宽松政策高度期待。春节后,随着经济数据超预期修复、流动性边际收紧,短端利率快速抬升,市场抱团交易瓦解,带动收益率曲线整体抬升。进入三月,资金压力缓解,短端利率率先企稳回落。展望后市,黄海峰认为,关税冲击可能会一定程度上加剧基本面的压力。
在黄海峰看来,货币政策存在进一步宽松的空间与必要性。若未来落地降准降息等总量工具,短端收益率或走低。
面对复杂的环境,中欧基金固收团队在短债策略上始终坚持“攻守兼顾”的核心思路,力争在压缩波动基础上稳步提升收益。策略框架上,团队通过久期分层搭配信用底仓,结合灵活的利率波段交易构建组合,同时适度运用国债期货对冲回撤风险。
黄海峰强调,当前信用利差压缩背景下,中高等级短信用债依旧是配置的重要支撑,而组合的灵活性则更多依赖于利率债仓位与久期管理。策略操作上,持续通过票息增强、杠杆适配与择券优化,多维度提升组合韧性与进攻能力。
转债:步入舒适区间,波动中孕育配置窗口
如何在波动中寻找弹性资产的配置价值?中欧基金固定投资部混合资产组负责人邓欣雨在“转债策略”专题中提出,当前,可转债市场虽然处于调整期,却也正在孕育下一阶段的布局机会。
邓欣雨指出,当前市场环境下,纯债的投资性价比已然今非昔比,相对承压的可转债板块反而蕴含着新的契机。历史数据显示,中证转债指数具备良好的抗跌属性与中长期回报,尤其在当前利率背景下,其“债股结合”的结构优势使权益增厚价值更加突出。
年初以来,转债市场在高估值背景下逐步转向平价驱动,但随着宏观不确定性加剧、关税冲击显现,市场整体回调幅度扩大。对此,邓欣雨并不悲观。他认为,短期扰动反而有望加速国内内需与政策发力节奏,推动转债市场重新迎来布局窗口。当前估值已明显回落,部分标的回到平价以下20%的区间,已逐步进入相对舒适的交易区间。
策略方面,中欧基金固收团队在转债策略方面延续“低估值+高质量”的选债思路,聚焦基本面扎实、正股估值合理的标的,同时充分利用转债特有条款带来的下行保护。邓欣雨强调,转债资产在结构性波动中具备交易价值,投资者应关注价格与估值匹配,在“债性”守底、“股性”增益的双重机制下,把握交易时机与修复潜力。
目前,市场仍处于等待关税与政策博弈明朗化的观察期,邓欣雨认为,操作节奏上应以耐心为先、求稳为主。对于追求稳健回报的资金,可以配置一级债基等策略型产品,通过精选估值合理的转债标的,实现收益平滑与策略增强。
信用:票息为锚,回归基本面视角
如何在低收益环境中实现信用策略的突围,是目前信用债投资的难点。在“信用”专题中,中欧基金信用研究部策略组负责人吴萌以低收益环境的内因为切入点,分享了中欧基金信用团队的应对思路。
吴萌指出,资管新规落地以来,非标资金持续转标,信用债成为承接这部分资金的主要资产之一,但随着信用债供给增速放缓,形成了结构性的供需缺口。这一变化导致信用利差持续压缩、票息资产稀缺性凸显,成为信用债市场低收益环境的重要内因。展望未来,他判断,虽然当前信用利差空间有限,但资产荒仍然持续存在,票息资产仍有吸引力。
面对信用利差趋同但风险仍有分化的环境,吴萌强调,信用债投资逻辑正重新回归基本面视角。在缺乏明显利差分层的市场中,谁的基本面更扎实、谁的抗风险能力更强,谁就具备穿越周期的定价优势。在他看来,信用研究在未来会起到更为关键的作用。
在策略体系上,中欧基金信用研究团队拥有从基本面出发、结合技术分析和量化分析的全面策略工具,构建了交易型、票息型、流动性和ESG等多个子策略,以确保投资组合在具备良好收益潜力的同时,也具有较强的流动性和可持续性。
吴萌最后表示,当前中欧基金信用研究部已建立起“研究+策略”覆盖城投、金融、周期产业与非周期产业四大方向的专业研究架构,形成了机构行为跟踪、信用资产比价、细分行业轮动与个券全持有周期管理的扎实策略体系。在信用债市场收益平价化和风险显性化的趋势下,唯有扎根基本面,才能在风险与收益之间找到真正的平衡点,实现长期稳健投资。(cis)
风险提示:基金有风险,投资需谨慎。以上内容仅供参考,不预示未来表现,也不作为任何投资建议。其中的观点和预测仅代表当时观点,今后可能发生改变。未经同意请勿引用或转载。
