(原标题:2025年全球干细胞医疗市场分析:市场规模突破150亿美元,市场前景较好【组图】)

图片来源于网络,如有侵权,请联系删除
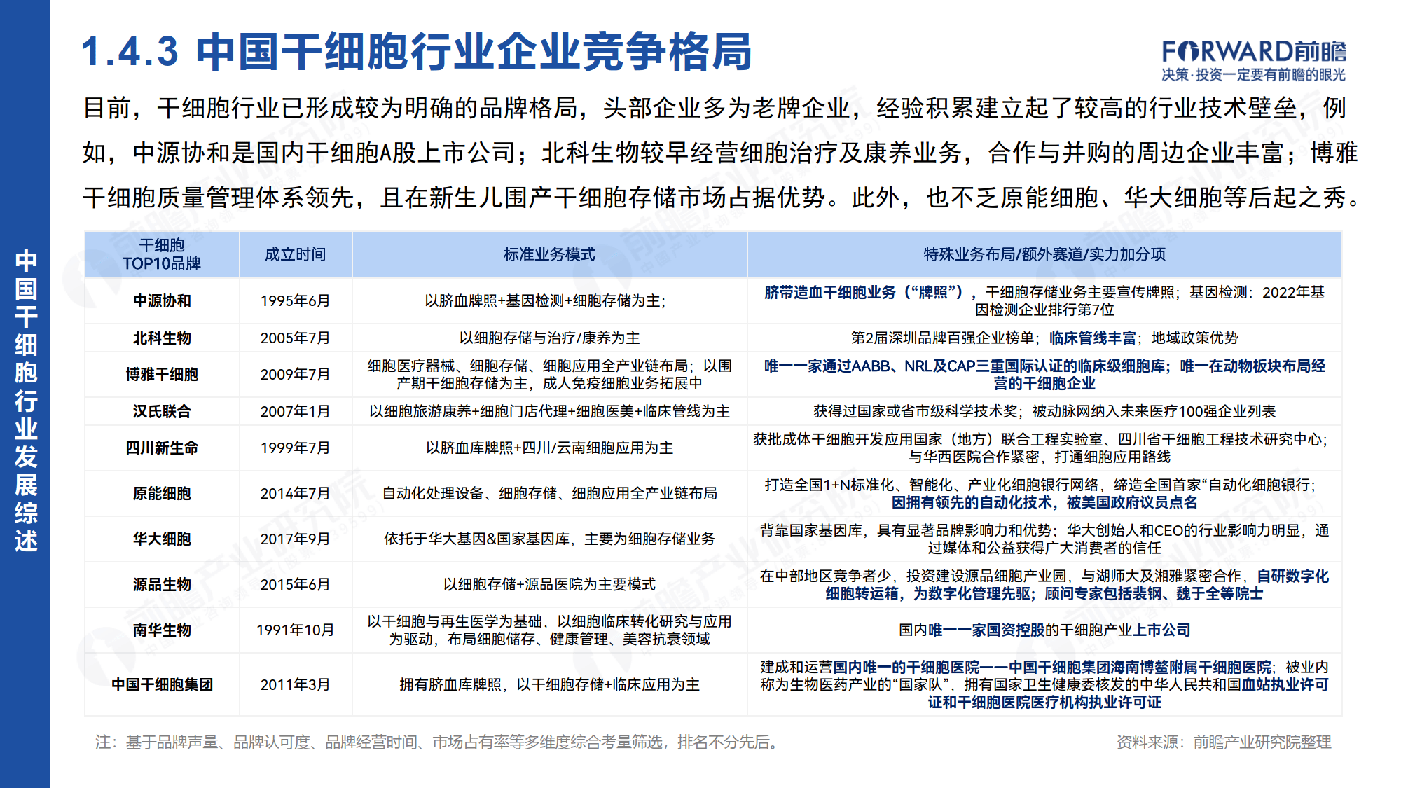
行业主要上市公司:中源协和(600645);赛莱拉(831049);冠昊生物(300238)等

图片来源于网络,如有侵权,请联系删除
本文核心数据:全球研究热度;临床研究项目数量;全球市场规模等

图片来源于网络,如有侵权,请联系删除
——全球干细胞技术研究现状分析:科学研究关注度不断提升
百世登出版集团(BPG)作为国际知名的出版机构,出版47种同行评审的开放获取期刊,涵盖临床医学的广泛主题以及与当今人类健康相关的生物化学和分子生物学的几个主题。通过在百世登网站上搜索“stem cell”关键词,得到569篇相关期刊文献,从时间分布上看,2013-2015年、2018-2021年和当下2024年干细胞相关论文见刊较多(从研究到发刊一般为1-3年时间),当前干细胞研究论文数量再次上涨,表明科学研究关注度再次升高。
——全球干细胞技术临床应用现状:应用领域广泛
干细胞医疗技术临床应用始于1968年,世界上第一例骨髓移植术治疗了一位重症联合免疫缺陷患者,从而开启干细胞在医学上的应用之门。目前,干细胞已经治疗和正在临床试验阶段的疾病达到140多种。全世界已经保存了200多万份干细胞,并进行了数万例干细胞移植。
干细胞治疗是通过干细胞移植来替代、修复患者损失的细胞,恢复细胞组织功能,从而治疗疾病。相比于其他治疗方法,干细胞的同种异体移植的安全性很高。因为干细胞是一种未分化未成熟的细胞,其细胞表面的抗原表达很微弱,患者自身的免疫系统对这种未分化细胞的识别能力很低,无法判断它们的属性,从而避免了器官移植引起的免疫排斥反应及过敏反应等,只有极少数病人有发热、头痛等轻微症状。
——全球干细胞技术研究竞争形势:美国保持领先地位
根据全球最大临床试验注册平台——美国国立卫生研究院管理的临床研究登记系统(Clinicaltrials.gov)统计数据,截至2024年,全球登记的干细胞临床研究项目共计13023项。目前全球登记的干细胞临床研究项目主要是成体干细胞临床试验,涉及血液病、肿瘤、神经系统疾病、心脏疾病、免疫系统疾病等领域,其中美国保持绝对领先的地位。
——全球干细胞技术研究热点:干细胞分离和培养技术取得进展
干细胞是生物个体发育和组织再生的基础,对干细胞生物学的研究必将极大地推进人类对生命的本质问题之一,即发育问题的理解。因此,该领域的研究必然会对人类重大疾病的治疗产生深远的影响,当前干细胞的分离和培养技术获得了重大的进展。
——全球干细胞医疗产业市场规模:规模逐年提升
由于干细胞治疗广阔的应用前景,全球干细胞行业迅猛发展,市场规模逐渐扩大。近年来,干细胞研究及应用已成为衡量一个国家生命科学与医学发展的重要指标,许多国家对干细胞研究大力支持。据Precedence Research数据,2020年全球干细胞医疗市场规模达93.0亿美元,2023年全球干细胞市场规模为150.9亿美元。初步统计2024年全球干细胞医疗市场规模为155.0亿美元。
注:干细胞产业市场规模数据包含包括干细胞治疗服务、干细胞存储和干细胞制药。
更多本行业研究分析详见前瞻产业研究院《中国干细胞医疗行业发展前景预测与投资战略规划分析报告》
