(原标题:重磅!2024年中国及31省市体外诊断行业政策汇总及解读(全))

图片来源于网络,如有侵权,请联系删除
行业主要上市公司:达安基因(002030)、迈瑞医疗(300760)、迪安诊断(300244)、明德生物(002932)、东方生物(688298)、科华生物(002022)、圣湘生物(688289)等

图片来源于网络,如有侵权,请联系删除
本文核心数据:体外诊断政策汇总;政策解读;发展目标汇总等
1、 政策历程图
体外诊断是我国医疗器械行业的重要组成部分,近年来在政策支持下有了较快的发展。从“十二五”规划中的要不断深入诊断技术的研究,到“十三五”规划中的完善产业链配套建设、提升体外诊断产业竞争力,再到“十四五”规划中的以国家战略性需求为导向推进创新体系优化组合,在重大创新领域组建一批国家实验室,形成结构合理、运行高效的实验室体系,体外诊断行业朝着规模化、创新化方向不断发展。
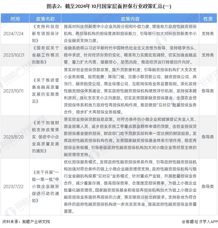
2、 国家层面政策汇总及解读
——国家层面体外诊断行业政策汇总
近年来,国家先后发布了《“十四五”医疗装备产业发展规划》《“十四五”医药工业规划》《“十四五”生物经济发展规划》等政策,明确指出建立并完善法规标准体系,推动生物技术与精密机械、新型材料、增材制造等前沿技术融合创新,促进体外诊断装备向智能化、小型化、快速化、精准化、多功能集成化发展。
——国家层面体外诊断行业发展目标解读
2021年以来,卫健委、工信部等部门相继印发《“十四五”医疗装备产业发展规划》《“十四五”医药工业规划》《“十四五”生物经济发展规划》等政策,针对体外诊断行业存在的突出问题和薄弱环节,在医药卫生体质改革、产品及技术发展方向、装备应用领域等方面提出了相应规划,引导行业加强技术攻关、提升产品性能,鼓励企业积极发展高端化、智能化、精准化体外诊断产品,促进体外诊断行业高质量发展。
3、 各省市层面的政策汇总及解读
——各省市体外诊断行业政策汇总
地方政府层面,为了响应国家号召,各省市积极印发有关政策通知推动体外诊断行业的发展。截至2024年10月,各重点省市体外诊断行业的相关政策汇总如下:
——各省市体外诊断行业发展目标解读
“十四五”期间,我国主要省份也提出了体外诊断行业的发展目标,广东、上海、湖南等提出加快核心技术攻关,发展高端体外诊断产品;湖北、河北等提出加强基础研究向临床转化,积极探索药品研发与诊疗融合路径,制定个性化的预防、治疗方案,提升疾病精准诊断与治疗水平。其他省市也作出了相应的规划:
更多本行业研究分析详见前瞻产业研究院《中国体外诊断(IVD)行业市场前瞻与投资战略规划分析报告》
