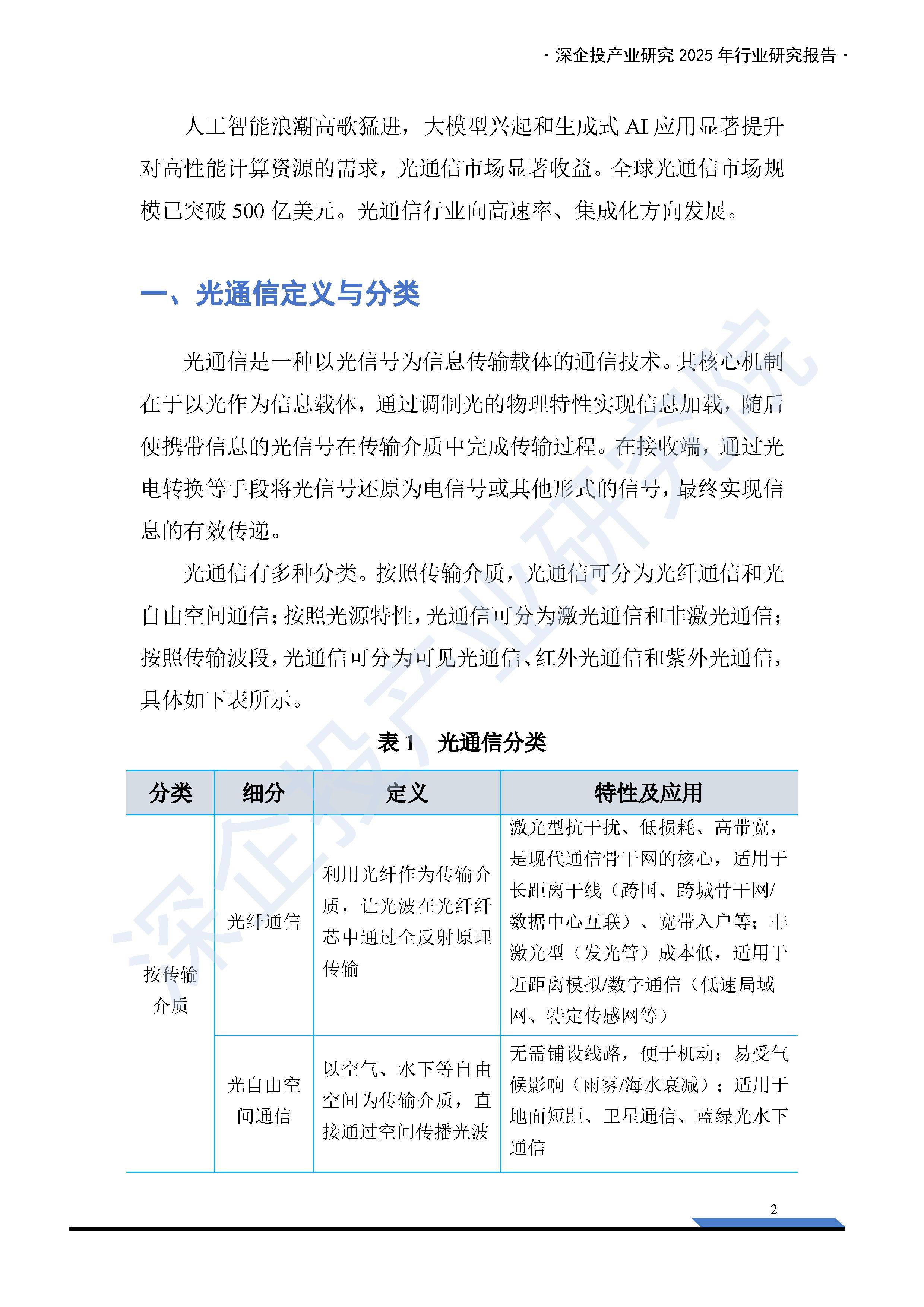
(原标题:【投资视角】启示2025:中国通信芯片行业投融资及兼并重组分析(附投融资汇总和兼并重组等))

图片来源于网络,如有侵权,请联系删除
以下数据及分析来自于前瞻产业研究院通信芯片研究小组发布的《中国通信芯片行业市场前瞻与投资战略规划分析报告》。

图片来源于网络,如有侵权,请联系删除
通信芯片行业主要上市公司:力合微(688589)、乐鑫科技(688018)、博通集成(603068)、全志科技(300458)等
本文核心数据:中国通信芯片行业投融资规模;中国通信芯片行业投融资轮次;中国通信芯片行业投融资区域;中国通信芯片行业投资主体分布
1、近年来通信芯片行业融资热度有所下降
根据IT桔子数据库,我国通信芯片行业投融资数量呈现波动态势,其中2018年以前投融资数量相对较少,平均每年在4件左右;2019年开始通信芯片行业融资数量高速增长;2021年投融资数量达到高峰,为35件;随后逐年下降,2024年全年,通信芯片融资事件为15件。2025年前10个月,融资数量有所增长,为20件。
注:上述统计时间截止2025年10月28日,下同。
2016-2023年我国通信芯片行业投融资单笔融资金额金额,2021年达到峰值,单笔融资金额均值高达1.53亿元/起,当年融资热度较高,融资金额较高。随后单笔融资金额相对下降,2024年融资金额为0.79亿元/起。
2、通信芯片行业投融资态势处于快速成长期
从融资轮次分析,目前通信芯片行业的融资态势处于快速成长期阶段。通信芯片行业的融资轮次以A轮和天使轮为主,Pre-A轮/A轮/A+轮事件数量高达69件,天使轮/种子轮融资数量为22件。
3、通信芯片行业投融资集中在广东、江苏和上海
从通信芯片行业的企业融资区域来看,目前上海市、广东省和浙江省的融资数量分布最多,广东省共54件,江苏省36件,上海市共26件;北京市融资事件约为20件;其他省市融资数量较少。
4、通信芯片行业投融资事件汇总
截至2025年10月,通信芯片行业投融资事件汇总如下,融资企业主营产品包括卫星通信系统地面端设备、GPU间芯片通信服务、半导体物联网芯片等。
5、通信芯片行业的投资者以投资类企业为主
根据对通信芯片行业投资主体的总结,目前我国通信芯片行业的投资主体主要以投资类企业为主,代表性投资主体有中移创新产业基金(中国移动)、国投招商等;实业类的投资主体有豪威集团、联通等。
6、通信芯片企业横向收购扩大规模
当前,我国通信芯片行业的兼并重组事件有晶晨股份收购芯迈微半导体、安宏资本Advent收购u-blox、康希通收购芯中芯、Keysight Technologies收购Sanjole等。
7、通信芯片行业投融资及兼并重组总结
更多本行业研究分析详见前瞻产业研究院《中国通信芯片行业市场前瞻与投资战略规划分析报告》
